公司动态ABOUT US
公司动态

您现在的位置:首页 > 公司动态 > 公告

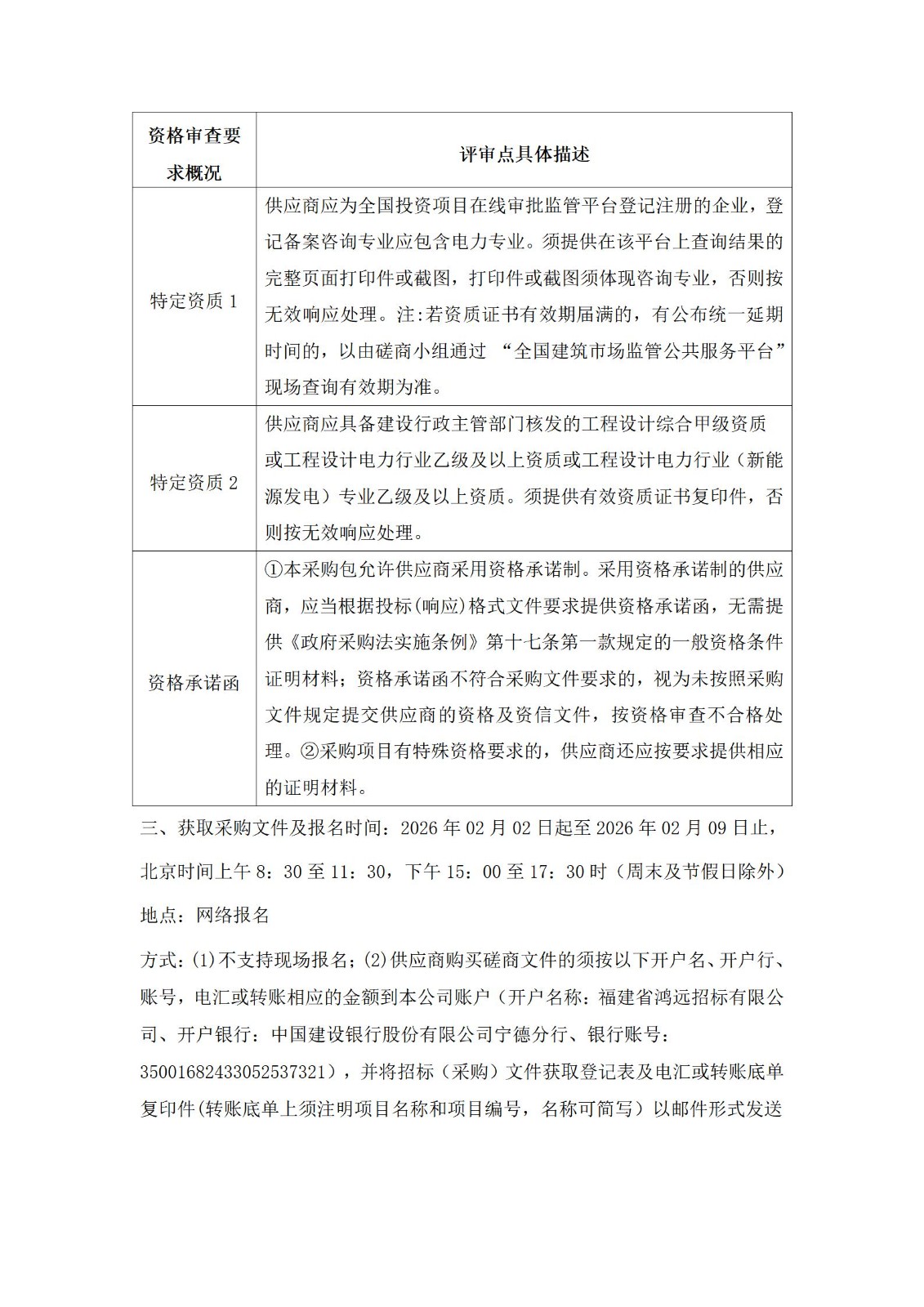
宁德区域级虚拟电厂数智管控平台项目可行性研究报告编制及施工图设计采购竞争性磋商公告
发表日期:2026-02-02

宁德区域级虚拟电厂项目智慧管控平台可行性研究报告编制及施工图设计采购磋商公告(1)_01.jpg宁德区域级虚拟电厂项目智慧管控平台可行性研究报告编制及施工图设计采购磋商公告(1)_02.jpg宁德区域级虚拟电厂项目智慧管控平台可行性研究报告编制及施工图设计采购磋商公告(1)_03.jpg宁德区域级虚拟电厂项目智慧管控平台可行性研究报告编制及施工图设计采购磋商公告(1)_04.jpg